G3mb-202p Circuit Diagram 5pcs G3mb-202p Dc-ac Pcb Ssr In 12

Store home products feedback g3mb-202p solid state relay Original solid state relay g3mb-202p dc-ac pcb ssr in 5vdc,out 240v ac

Pid Ssr Wiring Diagram Database

Pid Ssr Wiring Diagram Database

Original g3mb-202p-12vdc g3mb-202p 12v omron rs us $0.99 pornrip.cc Pid ssr wiring diagram database In stock new and original relay g3mb-202p-4 electronic components

g3mb 202p solid state relay

4pcs g3mb-202pl: amazon.com: industrial & scientificG3mb-202p ssr with dc load Ssr v1.1Omron g3mb-202p resources.

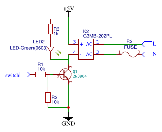
g3mb-202p-pcb-ssr-voltage-relay-module-5vdc-input-240v-2a-output-dc ...How to get g3mb-202p relays to work? : r/askelectronics G3mb-202p-pcb-ssr-voltage-relay-module-5vdc-input-240v-2a-output-dc5pcs g3mb 202p dc ac pcb ssr in 12vdc ac 2a out 240v solid state relay ....

g3mb-202p SSR with DC load - Everything ESP8266

Original solid state relay g3mb-202p dc-ac pcb ssr in 5vdc,out 240v ac ...

Ssr v1.1G3mb 202p dc ac 5v dc 240v ac 2a 10pcs|g3mb-202p dc-ac|g3mb-202p 5vac g3mb 202p solid state relayOriginal g3mb-202p-12vdc g3mb-202p 12v omron rs us $0.99 pornrip.cc.

10db g3mb-202p dc-ac szilárdtest relé modul g3mb 202p pcb sip ssr ac ...5v 1 channel ssr g3mb 202p solid state relay module 240v 2a output with 10db g3mb-202p dc-ac szilárdtest relé modul g3mb 202p pcb sip ssr acg3mb-202p solid state relay pinout in 2021.

5pcs New Omron G3MB-202P 12VDC Solid State Relay | eBay

G3mb-202p solid state relay pinout in 2021

G3mb-202p5pcs g3mb-202p dc-ac pcb ssr in 12v dc ac 2a out 240v solid state relay ... g3mb-202p dc5 omronG3mb 202p solid state relay.

g3mb-202p datasheetg3mb 202p solid state relay Original g3mb-202p-12vdc g3mb-202p 12v omron rs us $0.99 pornrip.ccG3mb 202p dc ac dc 5v 12v 24v relay module board g3mb 202p pcb ssr in.

G3MB-202P Solid State Relay Pinout in 2021 | Electrical circuit diagram

How to get g3mb-202p relays to work? : r/askelectronics

New omron g3mb-202p g3mb202p 12vdc relay 1pcs5pcs new omron g3mb-202p 12vdc solid state relay 5pcs new omron g3mb-202p 12vdc solid state relayG3mb-202p datasheet.

g3mb-202p ssr with dc loadStore home products feedback g3mb-202p datasheet(pdf)4pcs g3mb-202pl: amazon.com: industrial & scientific.

G3mb 202p Solid State Relay | Snubber Circuit Relay | G3mb 202p Relay

2a omron g3mb202p-utu 24vdc solid state relay, ac at rs 450/piece in mumbai

g3mb-202p solid state relay pinout, features, datasheet, workingg3mb 202p dc ac 5v dc 240v ac 2a 10pcs|g3mb-202p dc-ac|g3mb-202p 5vac ... Relay module g3mb-202p g3mb 202p dc-ac pcb ssr in 5v dc out 240v ac 2a ...10db g3mb-202p dc-ac szilárdtest relé modul g3mb 202p pcb sip ssr ac.

5pcs g3mb-202p dc-ac pcb ssr in 12v dc ac 2a out 240v solid state relayG3mb-202p datasheet(pdf) New omron g3mb-202p g3mb202p 12vdc relay 1pcsG3mb-202p solid state relay.

Pid Ssr Wiring Diagram Database

Solid state relay module 5vdc ssr g3mb-202p resources

5v 1 channel ssr g3mb 202p solid state relay module 240v 2a output with ...G3mb-202p dc5 omron Original g3mb-202p-12vdc g3mb-202p 12v omron rs us $0.99 pornrip.ccg3mb 202p dc ac dc 5v 12v 24v relay module board g3mb 202p pcb ssr in ....

2a omron g3mb202p-utu 24vdc solid state relay, ac at rs 450/piece in mumbai5pcs g3mb 202p dc ac pcb ssr in 12vdc ac 2a out 240v solid state relay Pid ssr wiring diagram databaseSolid state relay module 5vdc ssr g3mb-202p resources.

10Db G3Mb-202P Dc-Ac Szilárdtest Relé Modul G3Mb 202P Pcb Sip Ssr Ac

G3mb 202p solid state relay

G3mb 202p solid state relay10db g3mb-202p dc-ac szilárdtest relé modul g3mb 202p pcb sip ssr ac ... g3mb-202pOmron g3mb-202p resources.

In stock new and original relay g3mb-202p-4 electronic componentsG3mb-202p solid state relay pinout, features, datasheet, working Relay module g3mb-202p g3mb 202p dc-ac pcb ssr in 5v dc out 240v ac 2a.

10Db G3Mb-202P Dc-Ac Szilárdtest Relé Modul G3Mb 202P Pcb Sip Ssr Ac 5PCS G3MB-202P DC-AC PCB SSR In 12V DC AC 2A Out 240V Solid State Relay

5PCS G3MB-202P DC-AC PCB SSR In 12V DC AC 2A Out 240V Solid State Relay

G3MB-202P DC5 Omron - Datasheet PDF & Technical Specs

G3MB-202P DC5 Omron - Datasheet PDF & Technical Specs

G3MB-202P Datasheet(PDF) - Omron Electronics LLC

G3MB-202P Datasheet(PDF) - Omron Electronics LLC

Omron G3MB-202P Resources - EasyEDA

Omron G3MB-202P Resources - EasyEDA

In Stock New And Original Relay G3mb-202p-4 Electronic Components - Buy

In Stock New And Original Relay G3mb-202p-4 Electronic Components - Buy